logo

  • 首页
  • 学校概况
    • 学校简介
    • 联系我们
  • 信息公开
    • 校园新闻
    • 通知公告
  • 教务管理
  • 招生宣传
  • 学生工作
  • 社区教育

教务管理

当前位置: 首页  >  教务管理  >  正文

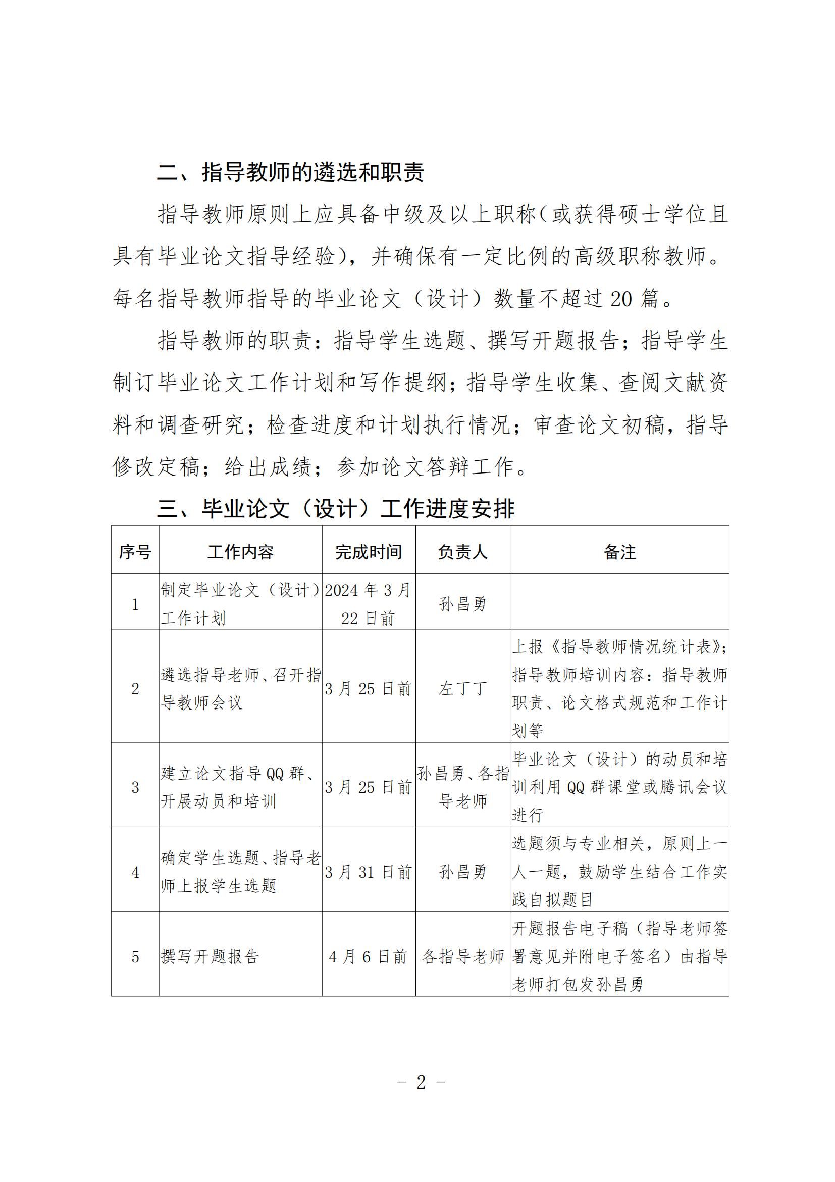
关于做好2021级高职扩招学生毕业论文(设计) 工作的通知

发布时间:2024-03-22


上一条:关于做好2021级高职扩招学生岗位实习工作的通知 下一条:关于吉安开放大学 2024 年春季第一阶段面授 直播教学的通知

【关闭】

Copyright © 版权所有 吉安开放大学   赣ICP备05001231号